### Flowing water light **
Project name:
**
flowing lights.
**
Specific requirements:
**
When reset, all lights are off. When switch SW1 is turned on, all lights will do flowing action.
**
System design:
**  **
Hardware Description:
**
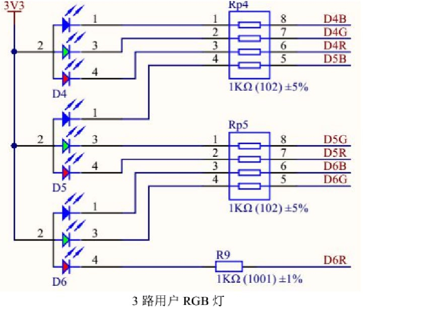
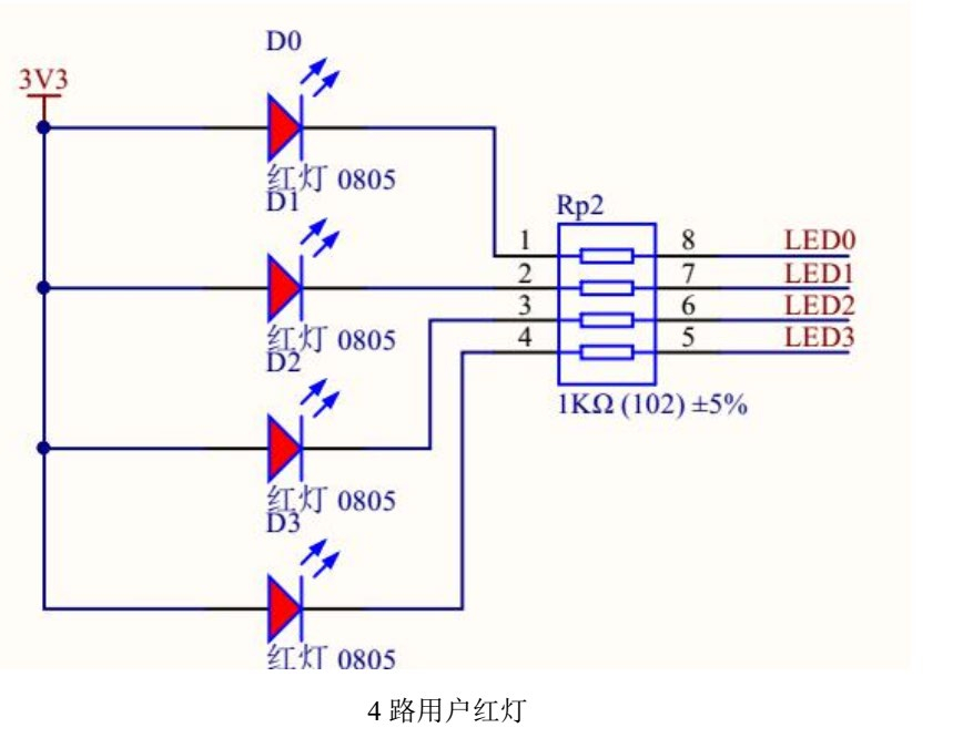
There are 9 LEDs on the development board, including 1 FPGA_DONE signal indicator, 1 3.3V power indicator, 3 user RGB lights, and 4 user red lights.
  **
Development steps:
**
1.Start VIVADO development environment, click Create Project, enter the project name and the project directory in the pop-up window.

2.Click NEXT to select the device page, here we select xc7a35tftg256-1.

3.Write the program and compile it.

4.Pin constraint.

5.Implement the bitstream generation and then verify the board.
 --- 